Learning Objects Repository: pilot project

The Learning Objects Repository (LOR) is an RMIT University Library initiative to make high-value learning objects easy to find, reuse and maintain across courses and colleges. 

The Library’s Digital Learning Team (DLT) is exploring and piloting the end-to-end workflow and a discovery platform in 2025 so great materials don’t get lost in silos and can be adapted and improved over time - aligned with RMIT’s Education Plan and Open Scholarship.

Educators across RMIT create excellent resources, but many are hard to find or at risk in shared drives and sunsetting systems. The LOR reduces duplication and content debt by giving learning objects stable, discoverable homes. (Previously referred to as the “Learning Library” or DLOR.)

Our approach: Explore · Embed · Elevate

  • Explore - surface high-value learning objects through rich metadata and search so it’s faster to reuse than rebuild.
  • Embed - use stable permalinks and previews (with planned editor integrations) to place objects directly in course sites and tools.
  • Elevate - improve quality over time through clear curation, attribution, accessibility, versioning and scheduled review—and spark new ideas through remixing, re-contextualising and collaboration.
Learning Objects Repository: Explore, Embed, Elevate

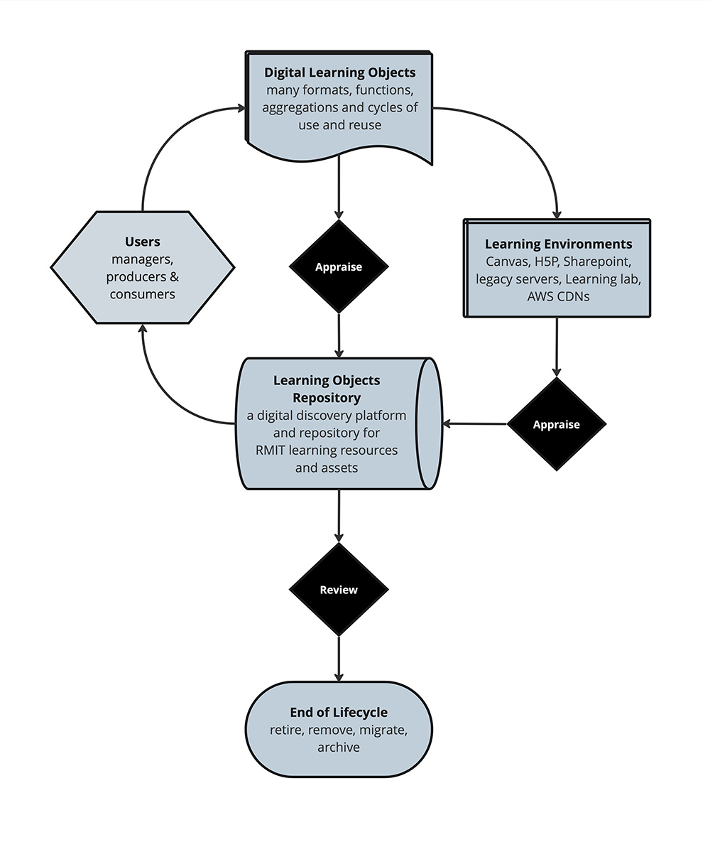
A learning object is a reusable teaching resource. Examples include interactive webpages, videos, datasets, 3D objects, slide decks, simulations, prompts, packaged activities (e.g. SCORM) and PDFs.

  1. Submit or flag learning objects for intake (including ‘rescues’ from SharePoint, drives or external systems).
  2. Appraise rights, cultural safety, accessibility and technical fit.
  3. Curate with clear descriptions and metadata; assign a custodian.
  4. Publish to the LOR with stable permalinks, previews and embed options.
  5. Review on a schedule to keep items current; archive or supersede when needed.
Visual representation of the process. Five-step process of adding a learning object to the Repository.

By the end of 2025, we aim to have:

  • A usable discovery pilot and documented, repeatable workflows.
  • A prioritised set of learning objects that meet collection criteria.
  • A clear path to identify and onboard new and emerging objects.

  • For educators and teams - less duplication; faster to adapt than rebuild; stable links and embeds; clear ownership and version history.
  • For students - better access to quality, reusable learning resources.
  • For RMIT - sustainable, secure, managed storage with reduced risk and technical debt.

The pilot uses a cloud-based Digital Asset Management platform for discovery and metadata management. A custom RMIT front end is being developed by the Library’s Digital Learning Team to deliver a controlled, consistent user experience, support agile rollout of new features and updates, ensure accessibility from the start, and tailor integrations to RMIT needs. Future integrations with RMIT systems will be explored based on pilot outcomes.

Infrastructure requirements (emerging from the pilot):

  • Stable, versioned hosting for interactive/web-based learning resources
  • Persistent permalinks and embed services (e.g. LTI/iFrame where appropriate)
  • Built-in attribution/licensing support
  • Accessibility and cultural-safety controls from the outset
  • Usage analytics to understand reach and impact
  • Long-term storage and preservation patterns
  • Search and discovery alignment across systems
  • Simple, documented pathways from intake to publication and review.

  • Pilot in test - discovery platform and end-to-end workflows under active evaluation.
  • Prototype front-end - accessible previews and stable links in internal testing.
  • Collection criteria - being refined through real examples and feedback.
  • Engagement - ongoing work with colleges to identify and appraise candidate items.
  • Integrations - exploratory work with core RMIT systems; simple embedding guidance in development.
  • Sector collaboration - sharing models and good practice with partner organisations (e.g. CAVAL, CAUL, and peer universities/education providers with similar needs), building a community of best practice around the creation, use and management of DLOs through presentations, case studies and peer working groups.
Decorative.

What we are working on next

  • Broaden internal testing and gather user feedback.
  • Iterate workflows and the front end based on findings.
  • Continue appraisal and onboarding of priority learning objects.
  • Publish initial embedding guidance and integrations.

More information

RMIT community members can learn more about the project and read updates at the SharePoint site. If you want to do any of the following, please use that internal link:

  • Share or rescue a learning object - have something in SharePoint, on a drive, or in an external/sunsetting system? Nominate it for appraisal and inclusion.
  • Help shape the LOR - tell us what you need next; share feedback on workflows, metadata and priorities.
  • RMIT staff - updates and working materials are available on the project’s SharePoint site.

External parties, please contact the project leads below.

Contacts

RMIT University Library - Digital Learning Team

 

aboriginal flag float-start torres strait flag float-start

Acknowledgement of Country

RMIT University acknowledges the people of the Woi wurrung and Boon wurrung language groups of the eastern Kulin Nation on whose unceded lands we conduct the business of the University. RMIT University respectfully acknowledges their Ancestors and Elders, past and present. RMIT also acknowledges the Traditional Custodians and their Ancestors of the lands and waters across Australia where we conduct our business - Artwork 'Sentient' by Hollie Johnson, Gunaikurnai and Monero Ngarigo.

More information